因工作需要,安徽皖信人力资源管理有限公司现招聘 2名内容运营专员,2名活动策划专员,1名纯接听客服,派驻合肥市大数据资产运营有限公司工作。合肥市大数据资产运营有限公司于2017年11月20日正式完成工商注册,公司由兴泰控股牵头,联合建投、产投三家共同出资设立,注册资本4.5亿元。通过数据的汇聚整理共享开放,实现数据资源化、数据资产化,加快构建全市数据资产平台,培育大数据生态体系,为打造国内领先的大数据产业高地奠定基础。现将有关事项公告如下:
一、招聘岗位及数量
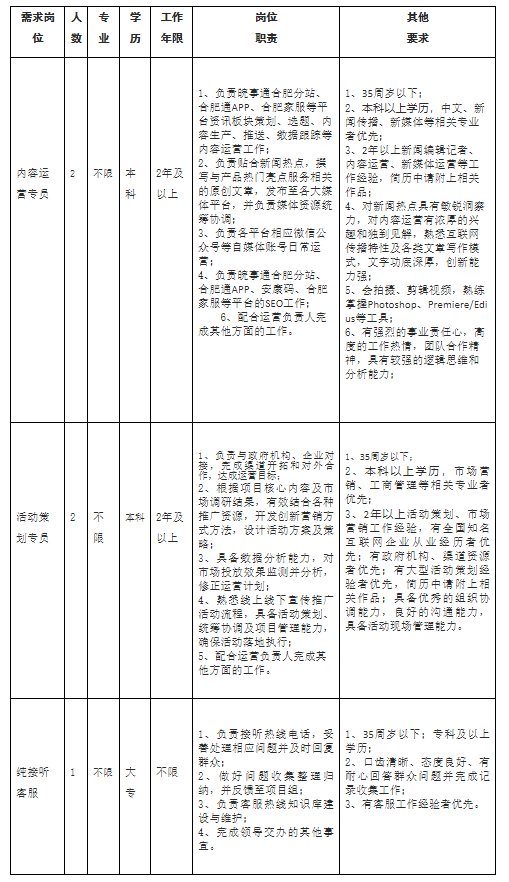
内容运营专员:2名,活动策划专员:2名,纯接听客服:1名
二、用工形式
业务外包
三、招聘原则和方法
坚持公开、公平、竞争、择优的原则,按照发布招聘公告、线上报名、资格审查、面试、体检、确定拟聘人员、公示、签订劳动合同等步骤依次进行。
四、招聘条件

五、工作时间
8小时工作制。
六、薪酬待遇
具体工资面议。
七、工作地点
合肥市大数据资产运营有限公司(高新区中安创谷科技园D9栋)
八、报名时间及方式
(一)报名时间:即日起至2021年11月30日24:00止。
(二)报名方式:报考者在规定时间内,填写《2021年合肥市大数据资产运营有限公司服务外包岗位招聘报名表》,将报名表(附免冠照片),本人身份证、户口本本人页和户主页、学历证明相关证件及其他材料(相关工作经历证明、获得的荣誉)等材料扫描成PDF格式;发送到指定邮箱:1833687942@qq.com,邮件请以“报考岗位+姓名+联系电话”命名。报名人员应保证所提供资料的真实性。报名材料不退回,介意者勿投。
<p style="box-sizing: border-box;
